C H A P T E R  2

SMS Security

This chapter provides a brief overview of security as it pertains to SMS and the Sun Fire 15K server system.

The Sun Fire 15K platform hardware can be partitioned into one or more environments capable of running separate images of the Solaris operating environment. These environments are called dynamic system domains (DSD)s or domains .

A domain is logically equivalent to a physically separate server. The Sun Fire 15K hardware has been designed to enforce strict separation of the domain environments. This means that, except for errors in hardware shared by multiple domains, no hardware error in one domain affects another. In order for domains to act like separate servers, Sun Fire software was designed and implemented to enforce strict domain separation.

SMS provides services to all DSDs. In providing those services, no data obtained from one client DSD is leaked into data observable by another. This is particularly true for sensitive data such as buffers of console characters (including administrator passwords) or potentially sensitive data such as I/O buffers containing client DSD-owned data.

SMS limits administrator privilege to control the extent of damage that can occur due to administrator error, as well as to limit the exposure to damage caused by an external attack on a system password.


Security

The security techniques that separate the data for the different domains revolve around implicit and explicit data labeling, so that it is clear which data can be mixed (data pertaining to a single domain) and which cannot (data from different domains).

The lowest level of security that promotes the data separation techniques using data labeling is equivalent to a B1 security rating from the National Security Agency defined rating scale.


Administration Models

SMS splits domain and platform administrative privileges. It is possible to assign separate administrative privileges for system management over each domain and for system management over the entire platform. There is also a subset of privileges available for platform operator and domain configurator-class users. Administrative privileges are granted so that audits can identify the individual who initiated any action.

SMS uses site-established Solaris user accounts and grants administrative privileges to those accounts through the use of Solaris group memberships. This allows a site considerable flexibility with respect to creating and consolidating default privileges. For example, by assigning the same Solaris group to represent the administrator privilege for more than one domain, groups of domains can be administered by one set of domain administrators.

It also allows the site considerable flexibility in assigning multiple administrative roles to individual administrators. A single user account with group membership in the union of all configured administrative privilege groups can be set up.

The platform administrator has control over the platform hardware. Limitations have been established with respect to controlling the hardware used by a running domain, but ultimately the platform administrator can shut down a running domain by powering off server hardware.

Each domain administrator has access to the Solaris console for that domain and the privilege to exert control over the software that runs in the domain or over the hardware assigned to the domain.

Levels of each type of administrative privilege provide a subset of status and monitoring privileges to a platform operator or domain configurator.

SMS provides an administrative privilege that grants access to functions provided exclusively for servicing the product in the field.

Administrative privilege configuration can be changed at will, by the superuser, using smsconfig -g without the need to stop or restart SMS.

SMS implements Solaris access control list (ACL) software to configure directory access for SMS groups using the -a and -r options of the smsconfig command. ACLs restrict access to platform and domain directories providing file system security. For information on ACLs, refer to the Solaris 9 System Administration Guide: Security Services .

Platform Administrator Group

The group identified as the platform administrator ( platadmn ) group provides configuration control, a means to get environmental status, the ability to assign boards to domains, power control, and other generic service processor functions. In short, the platform administrator group has all platform privileges excluding domain control and access to installation and service commands ( FIGURE 2-1 ).

FIGURE 2-1 Platform Administrator Privileges

Platform Operator Group

The platform operator ( platoper ) group has a subset of platform privileges. This group has no platform control other than being able to perform power control. Therefore, this group is limited to platform power and status privileges ( FIGURE 2-2 ).

FIGURE 2-2 Platform Operator Privileges

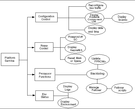
Platform Service Group

The platform service ( platsvc ) group possesses platform service command privileges in addition to limited platform control and platform configuration status privileges ( FIGURE 2-3 ).

FIGURE 2-3 Platform Service Privileges

Domain Administrator Group

The domain administrator ( dmn [domain_id] admn ) group provides the ability to access the console of its respective domain as well as perform other operations that affect, directly or indirectly, the respective domain. Therefore, the domain administrator group can perform domain control, domain status, and console access, but cannot perform platform wide control or platform resource allocation ( FIGURE 2-4 ).

There are 18 possible Sun Fire domains, A-R, identified by domain_id . Therefore, there are 18 Domain Administrator groups, each providing strict access over their respective domains.

FIGURE 2-4 Domain Administrator Privileges

Domain Configuration Group

The domain configuration ( dmn [domain_id] rcfg ) group has a subset of domain administration group privileges. This group has no domain control other than being able to power control boards in its domain or (re)configure boards into or from its domain ( FIGURE 2-5 ).

There are 18 possible Sun Fire domains identified by domain_id s. Therefore, there are 18 domain configuration groups, each allowing strict access over their respective domains.

FIGURE 2-5 Domain Configurator Privileges

Superuser Privileges

The superuser privileges are limited to installation, help, and status privileges ( FIGURE 2-6 ).

FIGURE 2-6 Superuser Privileges

All Privileges

The following is a list of all group privileges.

TABLE 2-1 All Group Privileges

Command

Group Privileges

Platform Administrator

Platform Operator

Domain Administrator

Domain Configurator

Platform Service

Superuser

addboard

A user with only platform administratorl privileges can perform only the -c assign .

No

Users with only domain X administrator privileges can execute this command on their respective domain. If the board(s) are not already assigned to the domain, the board(s) must be in the available component list of that domain.

Users with only domain X configurator privileges can execute this command on their respective domain. If the board(s) are not already assigned to the domain, the board(s) must be in the available component list of that domain.

No

No

addtag

Yes

No

No

No

No

No

cancelcmdsync

Yes

Yes

Yes

Yes

Yes

No

console

No

No

Yes (for own domain)

No

No

No

deleteboard

A user with only platform administrator privileges can perform -c unassign only if the board(s) are in the assign ed state and not active in a running domain.

No

Users with only domain X administrator privileges can execute this command on their respective domain. If the board(s) are not already assigned to the domain, the board(s) must be in the available component list of that domain.

Users with only domain X configurator privileges can execute this command on their respective domain. If the board(s) are not already assigned to the domain, the board(s) must be in the available component list of that domain.

No

No

deletetag

Yes

No

No

No

No

No

disablecomponent

Yes (platform only)

No

Yes (for own domain)

Yes (for own domain)

No

No

enablecomponent

Yes (platform only)

No

Yes (for own domain)

Yes (for own domain)

No

No

flashupdate

Yes

No

Yes (for own domain)

No

No

No

help

Yes

Yes

Yes

Yes

Yes

Yes

initcmdsync

Yes

Yes

Yes

Yes

Yes

No

moveboard

A user with only platform administrator privileges can perform the -c assign only if the board is in the assign ed state and not active in the domain the board is being removed from.

No

Users must belong to both domains affected. If the board(s) are not already assigned to the domain the board(s) are being moved into, the board(s) must be in the available component list of that domain.

Users must belong to both domains affected. If the board(s) are not already assigned to the domain the board(s) is being moved into, the board(s) must be in the available component list of that domain.

No

No

poweron

Yes

No

Yes (for own domain)

Yes (for own domain)

No

No

poweroff

Yes

No

Yes (for own domain)

Yes (for own domain)

No

No

rcfgadm

A user with only platform administrator privileges can perform -x assign . The user can execute -x unassign only if the board(s) are in the assign ed state and not active in a running domain.

No

Users with only domain X administrator privileges can execute this command on their respective domain. If the board(s) are not already assigned to the domain, the board(s) must be in the available component list of that domain.

Users with only domain X configurator privileges can execute this command on their respective domain. If the board(s) are not already assigned to the domain, the board(s) must be in the available component list of that domain.

No

No

reset

No

No

Yes (for own domain)

No

No

No

resetsc

Yes

No

No

No

No

No

runcmdsync

Yes

Yes

Yes

Yes

Yes

No

savecmdsync

Yes

Yes

Yes

Yes

Yes

No

setbus

Yes

No

Yes (for own domain)

Yes (for own domain)

No

No

setdatasync

Yes

Yes

Yes

Yes

Yes

No

setdate

Yes

No

Yes (for own domain)

No

No

No

setdefaults

Yes

No

Yes (for own domain)

No

No

No

setfailover

Yes

No

No

No

No

No

setkeyswitch

No

No

Yes (for own domain)

No

No

No

setobpparams

No

No

Yes (for own domain)

Yes (for own domain)

No

No

setupplatform

Yes

No

No

No

No

No

showboards

Yes

Yes

Yes (for own domain)

Yes (for own domain)

Yes

No

showbus

Yes

Yes

Yes (for own domain)

Yes (for own domain)

Yes

No

showcmdsync

Yes

Yes

Yes

Yes

Yes

No

showcomponent

Yes

Yes

Yes (for own domain)

Yes (for own domain)

Yes

No

showdatasync

Yes

Yes

Yes

Yes

Yes

No

showdate

Yes (platform only)

Yes (platform only)

Yes (for own domain)

Yes (for own domain)

Yes (platform only)

No

showdevices

No

No

Yes (for own domain)

Yes (for own domain)

No

No

showenvironment

Yes

Yes

Yes (for own domain)

Yes (for own domain)

Yes

No

showfailover

Yes

Yes

No

No

Yes

No

showkeyswitch

Yes

Yes

Yes (for own domain)

Yes (for own domain)

Yes

No

showlogs

Yes (platform only)

Yes (platform only)

Yes (for own domain)

Yes (for own domain)

Yes (platform only)

No

showobpparams

No

No

Yes (for own domain)

Yes (for own domain)

No

No

showplatform

Yes

Yes

Yes (for own domain)

Yes (for own domain)

Yes

No

showxirstate

No

No

Yes (for own domain)

No

No

No

smsbackup

No

No

No

No

No

Yes

smsconfig

No

No

No

No

No

Yes

smsconnectsc

Yes

No

No

No

No

No

smsrestore

No

No

No

No

No

Yes

smsversion

No

No

No

No

No

Yes



Network Connections for Administrators

The nature of the Sun Fire 15K physical architecture, with an embedded system controller, as well as the supported administrative model (with multiple administrative privileges, and hence multiple administrators) dictates that an administrator utilize a remote network connection (from a workstation) to access SMS command interfaces to manage the Sun Fire 15K system.

Since the administrators will be providing information to verify their identity (passwords) and may possibly need to display sensitive data, it is important that the remote network connection be secure. Physical separation of the administrative networks provides security on the Sun Fire 15K system. Multiple external physical network connections are available on each SC. SMS supports up to six external network communities. As of this release, two external physical network connections are supported.

For more information, see Management Network Services .